-

The AAA algorithm for system identification (2)
Stefano Costa, December 2021
-

The AAA algorithm for system identification
Stefano Costa, August 2021
-

Spread option in 2D Black-Scholes
Kathrin Glau, Behnam Hashemi, Mirco Mahlstedt, and Christian Poetz, January 2017
-

Exponential, logistic, and Gompertz growth
Toby Driscoll, June 15, 2015
-

Pricing other European Options: Puts, Digitals, Powers
Ricardo Pachon, December 2014
-

Exploring Vanilla Options
Ricardo Pachon, December 2014
-

Accurate Greeks
Ricardo Pachon, December 2014
-

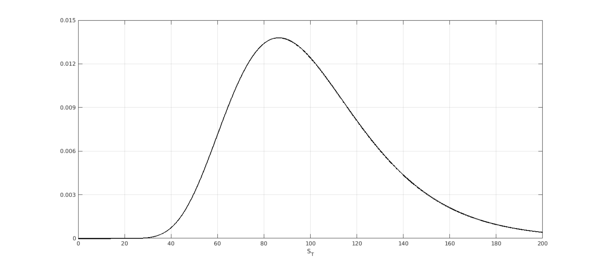
Pricing of a European Call option
Ricardo Pachon, November 2014

