-

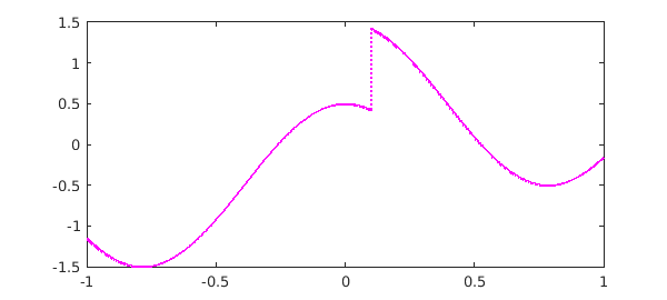
Approximation of the checkmark function
Nick Trefethen, January 2022
-

Prolate spheroidal wave functions
Nick Trefethen, April 2021
-

AAA approximation of a spline
Nick Trefethen, April 2021
-

Approximating the pth root by composite rational functions
Evan S. Gawlik and Yuji Nakatsukasa, October 2019
-

Rational approximation of the Fermi-Dirac function
Nick Trefethen, July 2019
-

L1 inpainting in one dimension
Yuji Nakatsukasa and Nick Trefethen, July 2019
-

Best polynomial approximation in the L^1 norm
Yuji Nakatsukasa and Alex Townsend, July 2019
-

Rational approximation of monomials
Yuji Nakatsukasa and Nick Trefethen, May 2019
-

Approximating the square root by polynomials and rational functions
Yuji Nakatsukasa, May 2019
-

Rational approximation of abs(x) with minimax
Silviu Filip, Yuji Nakatsukasa, and Nick Trefethen, May 2017
-

AAA rational approximation
Nick Trefethen, December 2016
-

Edge detection in Chebfun
Nick Trefethen, November 2016
-

Approximating Pushnitski's reciprocal log function
Nick Trefethen, November 2016
-

Convergence bounds for entire functions
Nick Trefethen, April 2016
-

Accuracy of Legendre coefficients via aliasing
Yuji Nakatsukasa, April 2016
-

Accuracy of Chebyshev coefficients via aliasing
Yuji Nakatsukasa, April 2016
-

Eight Shades of Rational Approximation
Mohsin Javed and Nick Trefethen, January 2016
-

Noisy functions in Chebfun
Nick Trefethen, December 2015
-

Chebfuns from equispaced data
Nick Trefethen, April 2015
-

Odd and even best approximations
Mohsin Javed and Nick Trefethen, March 2015
-

Nearest orthonormal functions
Behnam Hashemi, December 2014
-

Gallery and Gallerytrig
Hrothgar and Nick Trefethen, December 2014
-

Smooth functions of compact support
Nick Trefethen, July 2014
-

Chebfuns of noisy functions with discontinuities
Nick Trefethen, July 2014
-

CF approximation 30 years ago
Nick Trefethen and Mohsin Javed, July 2014
-

Digital filters via CF approximation
Nick Trefethen, April 2014
-

Resolution of wiggly functions
Nick Hale and Nick Trefethen, October 2013
-

Least-squares approximation in Chebfun
Alex Townsend, October 2013
-

Approximations and oscillation of error
Mohsin Javed, October 2013
-

A pathological function of Weierstrass
Hrothgar, October 2013
-

Splines
Nick Trefethen, February 2013
-

Rational approximation to the exponential in a complex region
Yuji Nakatsukasa and Stefan Guettel, July 2012
-

B-splines and convolution
Nick Trefethen, July 2012
-

Bernstein polynomials
Nick Trefethen, May 2012
-

Summing a divergent series
Nick Trefethen and Stefan Guettel, April 2012
-

A greedy algorithm for choosing interpolation points
Nick Trefethen, November 2011
-

Chebyshev interpolation of oscillatory entire functions
Mark Richardson, October 2011
-

Rational interpolation, robust and non-robust
Nick Trefethen, August 2011
-

Orthogonal polynomials via the Gram-Schmidt process
Nick Hale, June 2011
-

Local complexity of a function
Nick Trefethen, June 2011
-

Halphen's constant for approximation of
exp(x)Nick Trefethen, May 2011
-

Absolute value approximations by rationals
Nick Trefethen, May 2011
-

Lebesgue functions and Lebesgue constants
Nick Trefethen, November 2010
-

A wiggly function and its best approximations
Ricardo Pachon and Nick Trefethen, November 2010
-

Best approximation with the REMEZ command
Nick Trefethen, September 2010
-

The gamma function and its poles
Nick Hale, December 2009

